事前にテスタで大体の電圧を計測したり、オシロで様子を見たりして振幅を確認してから入力しているが、それでも壊してしまわないかという心配がつきまとう。
オーディオインタフェースはそんなに安いものでもないし(あたりまえだが高スペックなものは高価になる)、故障して修理に出すのも手間だ。
なので前段にリミッターを入れて事故る可能性を下げたいという思惑。
前、LEDを使ったリミッターを考えていたが、あんまりうまく行きそうになかった
オペアンプを使ったリミッター
オーディオインタフェースの仕様を調べると、ライン入力は最大4dBu~6dBu(ボルトに直すと1.2V~1.5V程度)が多い。
オペアンプの電源電圧をこれぐらいにできれば、それ以上はクリップして出力できないのでリミッターとして働きそうだと思いついた。
が、こんな低電圧で動くOPAMPはなかなかない。手持ちのOPAMPのスペック表を作っていたので(「単電源/フルスイングのOPAMPのボルテージフォロワーの矩形波応答」の下の方)これを見るとNJM2732が1.8Vから動作する。
オーディオインタフェースも仕様では上記の最大電圧になってるが実際は5Vぐらいは平気なように作っていると思う。(自分が製品化に携わるならそうする)
なので仕様をちょっとオーバーするが1.8V(±0.9V)で制限することを考えてみた。
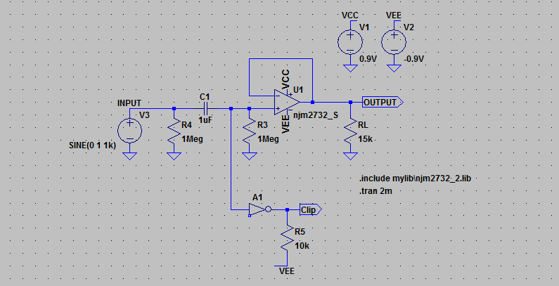
LTSpiceでシミュレーション
回路図電源のVCC、VEEは±0.9Vだが、3Vぐらいの電池電源を1.8VのLDOで降圧してRの分圧かレールスプリッターで両電源を作り出す。
入力のR4は入力インピーダンスで1MΩ。C1とR3でACカップリング(fc=0.16Hz)。
NJM2732はボルテージフォロワ-でバッファとして働く(←出力インピーダンスを下げる)
RLはオーディオインタフェースの入力インピーダンスで15kΩにした。
C1から分岐しているのはクリップを判定するためで、A1のインバーター(ロジックIC)を使ってクリッピング表示用のLEDをON/OFFしたいという意味。
ロジックICだがクロックを使わないのでノイズもそんなに出ないと思う。
過渡解析
青色のV(input)が入力で、振幅が±1V。緑のV(output)が出力で±0.8V(1.6V)弱で制限されているようだ。
水色のV(Clip:VEE)がClipとVEEとの電位差で0.9Vと1.9Vで切り替わっているので赤色LEDならON/OFFできるかな?
LTSpiceでロジック回路の電源電圧とかスレッショルドの設定の仕方がわからないのであんまり信用出来ないですが。
AC解析
ボード線図も可聴帯域はまずまず(目盛りはdBではなくmdB)
1.8VのLDOの手持ちがないので仕入れて実験したいと思います。



0 件のコメント:
コメントを投稿